Introdução:
No coração das empresas brasileiras, identificamos uma oportunidade fiscal. É aqui que o Revizia se destaca, um SaaS dedicado a revolucionar a gestão fiscal e controladoria. O desafio para o Revizia não era apenas continuar oferecendo soluções fiscais de ponta. Era necessário harmonizar essa capacidade com uma apresentação e experiência do usuário à altura de sua excelência técnica.
Desafio:
Para o Revizia, o desafio não era apenas continuar oferecendo soluções de gestão fiscal de ponta. Era necessário harmonizar essa capacidade com uma apresentação e experiência do usuário à altura de sua excelência técnica.
- Elevar a experiência do usuário, garantindo que a interface e interatividade da plataforma estivessem à altura de sua excelente capacidade técnica.
- Aumentar as vendas dos produtos, solidificando sua presença no mercado brasileiro.
Solução:
Em parceria com o Revizia, concentramo-nos nas seguintes áreas:
- Refinamento da Experiência do Usuário (UX/UI): Sem comprometer a funcionalidade existente, aprimoramos a interface e a experiência do usuário, tornando a navegação mais intuitiva e prazerosa.
- Amplificação da Comunicação Digital: Estabelecemos o Revizia como uma autoridade em gestão fiscal nas redes sociais, otimizando sua presença e engajamento.
- Criação de Anúncios e Gestão das Campanhas: Desenvolvemos e gerimos campanhas publicitárias eficazes, voltadas para a conversão e aquisição de novos clientes.
- Automatização e Personalização: Implementamos automatizações, especialmente no WhatsApp, para uma comunicação mais eficaz e personalizada com os clientes.
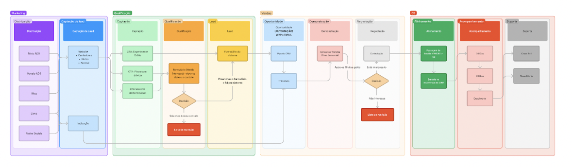
- Otimização dos Fluxos Comerciais: Reformulamos os fluxos comerciais, implantando esteiras e réguas mais eficientes no CRM, para melhorar a interação e conversão de clientes potenciais.
Resultados:
Com uma experiência do usuário refinada e uma presença online mais forte, o Revizia experimentou um aumento significativo nas vendas. A mudança na experiência do usuário, aliada às estratégias de marketing digital, resultou em maior reconhecimento da marca e uma expansão notável de sua base de clientes no mercado brasileiro.
- Construção de um novo website

- Elaboração dos fluxos comercias

Conclusão:
O Revizia, já consolidado em termos de qualidade e funcionalidade, alcançou novos patamares com uma experiência de usuário premium e estratégias de marketing eficazes. Esta combinação provou ser a chave para sua crescente adoção entre empresas brasileiras, reafirmando a importância da sinergia entre produto de qualidade e estratégias de marketing bem-executadas.




